各市發展改革委、財政局:
現將《印發安徽省新興產業發展專項實施指南(2023 年版)》 印發給你們,請認真組織實施。
安徽省發展和改革委員會 安徽省財政廳
2023 年 3 月 13 日
安徽省新興產業發展專項實施指南
(2023 年版)
為貫徹落實省委、省政府工作部署,更好發揮新興產業發展專項引導資金引導撬動作用,根據《安徽省人民政府關于印發安徽省全面實施零基預算改革方案的通知》(皖政〔2022〕 60 號)《安徽省財政廳關于印發<安徽省省級政府年度重點保障事項清單項目競爭篩選工作指南(試行)>等四個工作指南的通知》(皖財預〔2022〕670 號)要求,制定本方案。
一、組建專項資金工作專班
2023年,省級設立新興產業發展專項引導資金,支持全省新興產業發展。組建省新興產業發展專項資金工作專班,由省發展改革委、省財政廳牽頭,省十大新興產業專班辦公室參與,負責新興產業發展專項引導資金組織使用工作。
二、支持范圍
2023 年專項資金重點保障由省委、省政府印發(或省委、省政府辦公廳印發,或經省委、省政府審定同意印發,或經省委、省政府負責同志同意印發)、現行在政策實施期內的支持新興產業的政策。后續根據產業發展需要新制定的政策將及時納入。
三、安排方式
堅持以績效目標導向,再造流程,優化資金安排機制,綜合政策支持范圍和獎補標準,分為免申即享、揭榜掛帥 2 類。對可通過部門共享數據直接篩選支持對象的政策,均采取“免申即享”方式實施。對由政府牽頭組織,跨市聯合產業鏈上下游企業、科研院所,開展“卡脖子”關鍵核心技術攻關,需綜合考慮項目單位承擔能力、技術先進性、市場競爭力、開展平行競爭的政策,采取“揭榜掛帥”方式實施。
(一)免申即享類
對通過共享數據篩選支持對象的政策,取消全部申報流程,主要包括制造業融資貼息專項、支持新能源汽車和智能網聯汽車技術創新工程、新材料研發產業化等政策。具體組織方式:改變原企業申報、政府審核的傳統流程,由省發展改革委商有關部門通過數據共享直接確定具體支持項目和支持額度,并按照安徽省惠企政策和資金兌付“一網通辦”相關要求組織實施。
(二)揭榜掛帥類
對需要統籌省市資源,開展“卡脖子”關鍵核心技術攻關相關政策,采取“揭榜掛帥”方式實施,主要包括重大產業創新計劃、產業基礎能力攻關相關政策。具體組織方式:由省發展改革委制定榜單并發布,由各市發展改革委、省十大新興產業專班辦公室組織具備能力的單位揭榜,并向省發展改革委推薦項目,省發展改革委商省財政廳,按程序明確具體支持項目和支持額度。
四、組織方式
(一)免申即享(貼息類)
1. 征集數據
省發展改革委商金融機構,通過銀行信貸管理系統抓取制造業貸款項目清單。
2. 組織初核
省發展改革委組織對項目專項投向、產業政策相符性,是否存在嚴重失信記錄、是否重復享受等進行審核,形成專項支持清單。
3. 項目單位確認
省發展改革委將專項支持清單通過原渠道反饋金融機構,金融機構通知項目單位出具確認申領意愿單,同意享受貼息支持,并承諾不重復享受省級同類政策。項目單位 5 個工作日內出具確認申領意愿單,由金融機構匯總反饋省發展改革委。
4. 資金安排
省發展改革委商省財政廳、省十大新興產業推進組工作專班辦公室研究提出資金初步安排方案,并經省發展改革委集體研究。
5. 方案公示
非涉密事項資金安排方案確定后,向社會公示。
6. 資金下達
公示無異議后,省發展改革委商省財政廳下達資金計劃。
(二)免申即享(補助類)
1. 征集數據
每年結合我省產業發展實際,由省發展改革委牽頭會同省十大新興產業專班(或會同產業鏈供應鏈的“鏈主”企業和行業商協會等),識別梳理出我省嚴重制約新興產業發展、市場需求迫切的關鍵領域和關鍵環節,形成任務清單,并設置可評估可量化的績效目標。省發展改革委商各市發展改革委、統計等部門,對照任務清單、績效目標,抓取在建、在研項目,形成項目庫。符合條件的項目也可由項目單位直接向省發展改革委申報,并納入項目庫。
2. 組織初核
省發展改革委組織對項目是否真實、是否符合支持方向和政策要求,是否符合績效目標要求,是否存在嚴重失信記錄、是否重復享受等進行審核,形成支持清單。
3. 項目單位確認
省發展改革委將支持清單通過原渠道反饋各市發展改革委,各市發展改革委通知項目單位出具確認申領意愿單,同意享受政策支持,并承諾數據真實有效、不重復享受省級同類政策。項目單位出具確認申領意愿單,由各市發展改革委匯總反饋省發展改革委。
4. 資金安排
省發展改革委商省財政廳、省十大新興產業推進組工作專班辦公室研究提出資金初步安排方案,并經省發展改革委集體研究。
5. 方案公示
非涉密事項資金安排方案確定后,向社會公示。
6. 資金下達
公示無異議后,省發展改革委商省財政廳下達資金計劃。
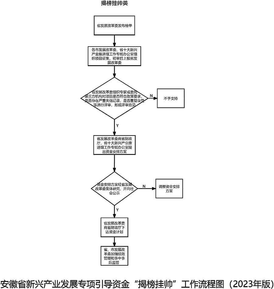
(三)揭榜掛帥類
1. 發布榜單
省發展改革委發布榜單。
2. 征集項目
各市發展改革委組織項目征集,初審后上報省發展改革委。省十大新興產業推進組工作專班辦公室也可按政策條款組織項目征集,初審后推薦至省發展改革委。
3. 組織評審
省發展改革委組織專家或委托第三方機構對項目是否符合政策要求,是否存在嚴重失信記錄、是否重復享受等進行評審,形成評審意見。
4. 資金安排
省發展改革委商省財政廳、省十大新興產業推進組工作專班辦公室研究提出資金初步安排方案,并經省發展改革委集體研究。
5. 方案公示
非涉密事項資金安排方案確定后,向社會公示。
6. 資金下達
公示無異議后,省發展改革委商省財政廳下達資金計劃。
五、管理監督和績效評價
(一)項目單位對承諾或申報事項的真實性、合規性和資金使用承擔直接責任。有下列情況之一的,不得享受資金獎補。
1. 近三年在生產經營中發生重大生產安全事故、環境污染事故或存在嚴重產品質量等問題的單位;
2. 近三年被納入失信黑名單的單位;
3. 不符合國家產業政策的項目。
(二)項目所在市、縣(市、區)發展改革委承擔事中事后監督管理責任。
(三)相關事項涉及的咨詢、會計、審計等中介機構對其出具報告的真實性、公正性負責。
(四)省發展改革委、省財政廳加強項目審核,避免重復、低(無)效支持。
(五)對弄虛作假騙取獎補資金,截留、挪用、轉移或侵占獎補資金,擅自改變承諾實施事項等行為,視情況責令限期整改、停止撥付資金、限期收回已撥付的資金,同時按規定對項目單位和有關責任人進行處理,將項目單位及中介機構列入信用信息“黑名單”、取消其 3 年內省級所有財政資金享受資格。對審核把關不嚴、項目出現問題較多的相關主管部門,根據情節和實際情況,予以通報批評。對觸犯法律的單位和個人,由司法機關依法追究其相關責任。
(六)各市、縣(市、區)發展改革委、財政部門要強化項目日常監管和績效監控,發現問題的,及時進行整改,未整改或整改不到位的,依規收回獎補資金。省發展改革委、省財政廳對績效目標完成情況進行考核驗收,未達到或未實現預設績效目標的,依規收回獎補資金。
附件:1. 支持新興產業發展政策條款(2023 年版)
2. 免申即享流程圖
附件1




附件2


掃一掃在手機打開當前頁